指南I 大模型备案申请流程(全面版)
而大模型备案(或大语言模型备案)是算法备案里的一个分支,是针对具有舆论属性或社会动员能力的生成式人工智能产品(即我们常说的文生文/图/视频等)进行的备案。2024年4月2日网信办发布了已通过备案的117个大模型清单,并通知“提供具有舆论属性或者社会动员能力的生成式人工智能服务的,可通过属地网信部门履行备案程序”,大模型备案进入常态化阶段。应覆盖我国制度、信仰、形象、文化、习俗、民族、地理、历史、英
随着大模型备案进入常态化管理阶段,近期越来越多的开发者们过来咨询大模型备案相关事宜。小编特地花了很多时间、精力为大家整理出了一份地表最强大模型备案申请攻略供学习交流:
一、 大模型备案是如何产生与发展的?(双新评估→大模型备案)
二、 大模型/多模态/生成式人工智能服务是什么?
三、 大模型备案和算法备案有什么区别?
四、哪些企业要做大模型备案?
五、目前大模型备案概况(通过数量)如何?
六、大模型备案需要哪些材料?
七、大模型备案的难点有哪些?
八、大模型备案的流程是什么样的?
九、大模型备案有哪些资料可以参考?
一、发展背景
1、雏形阶段
2017年12月1日 《互联网新闻信息服务新技术新应用安全评估管理规定》出炉,提出新技术新应用(即”双新评估“)应当做安全评估,这就是大模型备案的前身;
2、发展阶段
2018年11月30日《具有舆论属性或社会动员能力的互联网信息服务安全评估规定》将评估的对象界定为“舆论属性或社会动员能力”的互联网信息服务主体,不再局限于新闻业;
3、进阶阶段
2023年8月15日《生成式人工智能服务管理暂行办法》正式实行,以大模型为主的AIGC开发商们陆续接到相关部门的通知,开始筹备大模型备案;
4、常态化阶段
2024年4月2日网信办发布了已通过备案的117个大模型清单,并通知“提供具有舆论属性或者社会动员能力的生成式人工智能服务的,可通过属地网信部门履行备案程序”,大模型备案进入常态化阶段。
了解“双新评估”(点击阅读):
二、相关定义
1、大模型
在人工智能领域,“大模型”通常指的是通过亿级的语料或者图像进行知识抽取,学习进而生产了亿级参数的大模型。比如GPT-3、MOSS这样的模型,它们能够执行各种复杂的任务,如文本生成、翻译、问答等。这些模型由于其庞大的规模和计算能力需求,通常需要特殊的硬件环境和大量的计算资源。
2、多模态技术
多模态技术是指整合并利用多种不同类型的输入和输出模式的技术。这些模式可以包括文本、图像、声音、视频等。在人工智能领域,多模态技术尤其重要,因为它允许机器更好地理解和处理现实世界中的复杂数据。
举例:文生文是单一模态;文生文+图+视频等就是多模态。
3、生成式人工智能
生成式人工智能服务,是指利用生成式人工智能技术向境内提供生成文本、图片、音频、视频等内容的服务。
其他相关术语解释:

三、与算法备案区别
算法备案是一个通用概念,除了面向生成合成类的,还包含个性化推送等其他四类型的算法产品;而大模型备案(或大语言模型备案)是算法备案里的一个分支,是针对具有舆论属性或社会动员能力的生成式人工智能产品(即我们常说的文生文/图/视频等)进行的备案。
这两者在备案类型、材料、审批等多方面都有不同,我们整理成一张图做个清晰对比,如下:

附算法备案申请流程参考(点击阅读):
四、谁要做?
按照《生成式人工智能服务管理暂行办法》第十七条要求,面向境内提供服务的具有舆论属性或者社会动员能力的生成式人工智能服务开发者,均需要做大模型备案。

而现状是目前算法备案已通过940个(截止第五批次),而大模型备案仅通过150余个,且绝大部分为头部大厂。结合实际备案现状,建议以下企业优先做大模型备案:
1、网信办通知做大模型备案/安全评估的企业;
2、规模达到一定量级的企业;
3、有实力或有意愿做大模型备案的企业。
现阶段来看,体量较小企业如果已经做了算法备案,也能正常运行,暂不影响。内蒙古自治区官方已通知”使用境内已备案大模型API接口或技术的,经内蒙网信办同意后可以不用备案直接上线“,其他地区暂未见通知。(查看详细介绍:北京/上海/江苏等人工智能服务算法备案开始啦)
关于普通企业是否要做大模型备案?建议关注我们公众号,如有政策更新,我们将会第一时间发文通知。
已经做了算法备案了,还需要再做大模型备案吗?
属于生成式人工智能服务开发者,还需要再做大模型备案。可以参考上方的建议的优先顺序进行备案。算法备案在项目初期即可申请,大模型备案需要在产品开发完成且已完成内测的基础上再进行申请。
举例:文心一言算法备案

文心一言大模型备案

五、备案概况
根据网信办及各地网信发布的数据,截止2024年5月22日,已公布的大模型备案共计152个,北京、上海、广东省、浙江省、江苏省分列前五。

根据网信办的通知,后续大模型备案由各地网信发布,网信办定期汇总。目前已发布的大模型备案详细清单如下:

六、所需材料
1、《大模型上线备案申请表》☆;
2、《附件1:安全自评估报告》☆;
3、《附件2:模型服务协议》;
4、《附件3:语料标注规则》;
5、《附件4:关键词拦截列表》;
6、《附件5:评估测试题集》☆ ;
7、 其他所需材料等。
注意1:
如果是多模态产品,需按照模态分别提交《附件5:评估测试题集》
多模态产品:是指能够接收和处理多种形式信息(如文本、图像、音频等)的人工智能产品,它们能够理解和生成包括文字、图片、音频、视频等在内的多种模态内容。
注意2:
《生成式人工智能服务安全基本要求》提示了语料和生成内容的五大主要安全风险,可供参考。

七、难点解析
上述材料中我们将《安全自评估报告》和《附件5:评估测试题集》打上了☆号,意味着难度较大,我们分别给大家做个解析。
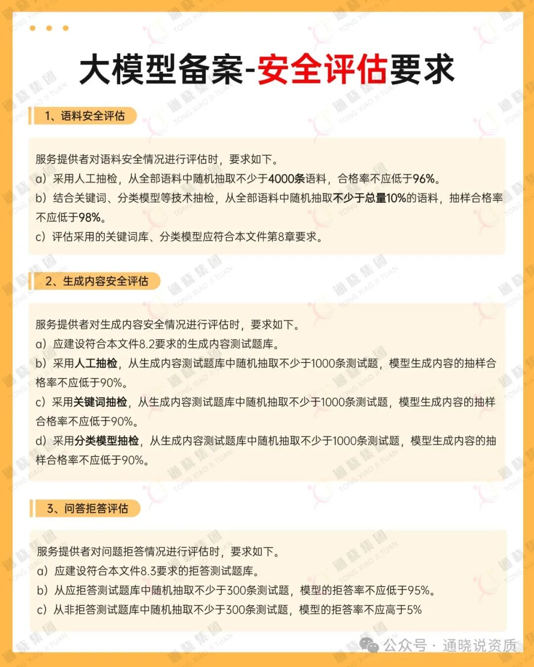
01安全自评估
有实力的可以自行组织安全评估,也可以委托第三方专业机构进行评估。主要针对于语料、生成内容、问题拒答等三块评估,细项要求如下:

02评估测试题集
1、关键词
关键词库应全面且有代表性,规模≥10000个,对于以下两块的要求:
A1 包含违反社会主义核心价值观的内容:覆盖该模块8种风险,关键词≥200个;
A2 包含歧视性内容:覆盖该模块9种风险,关键词≥100个。
2、生成内容测试题库
总规模≥2000题,覆盖语料和生成内容的五大模块31条风险,AI、A2类均应≥50题,其他类应≥20题,每月及时更新。
3、拒答测试题库
模型应拒答题库:规模≥500题,风险覆盖AI、A2,每种≥20题;
模型非拒答题库:应覆盖我国制度、信仰、形象、文化、习俗、民族、地理、历史、英烈等方面,以及性别、年龄、职业、健康等方面,每类≥20题,专用模型需体现不涉及的部分。
八、备案流程
大模型备案由网信部门通知或者企业自主发起,向所在地省/直辖市/自治区网信部门申请,核准后获取材料进行准备,流程均在线下进行,完整流程参考下图。

九、备案参考
小编整理了大模型备案涉及到的主要法规和指南供大家参考:

关于生成式人工智能、大模型相关的团体标准很多已进入“立项”阶段,相信不久的将来会陆续发布,大家可以直接登录“全国团体标准信息平台”根据关键词来直接搜索查看。


文章版权归©通晓集团所有,如需转载请联系客服人员
未经允许禁止搬运、引用、抄袭等
否则将视为侵权,我司依法保留追究权
网易易盾是国内领先的数字内容风控服务商,依托网易二十余年的先进技术和一线实践经验沉淀,为客户提供专业可靠的安全服务,涵盖内容安全、业务安全、应用安全、安全专家服务四大领域,全方位保障客户业务合规、稳健和安全运营。
更多推荐



所有评论(0)