区别I 算法备案VS大模型备案(2025版)
面向的对象更广,各种类型的算法服务,包含个性化推送类、排序精选类、检索过滤类、调度决策类、生成合成类(含深度合成服务)等算法类型;总结,大模型备案的企业一定还要做算法备案,而算法备案的企业不一定要做大模型备案,要看提供的服务性质来判断。哪些要做大模型备案的问题。因为生成式人工智能服务也是属于生成合成类的算法,是需要进行算法备案的算法类型之一,所以也要进行算法备案。2、算法安全自评估报告:流程、数据
之前我们给大家分别介绍过算法备案和大模型备案,感兴趣的可以通过下方文章回顾下(点击阅读):
实际应用的时候很多人还是不理解算法备案和大模型备案有什么区别?哪些需要做算法备案、哪些需要做大模型备案?做了大模型备案还要不要再做算法备案?就这些问题我们详细给大家介绍下。
一.两者区别
谁要备案?
算法备案:面向的对象更广,各种类型的算法服务,包含个性化推送类、排序精选类、检索过滤类、调度决策类、生成合成类(含深度合成服务)等算法类型;
大模型备案:适用于提供生成式人工智能服务,如深度学习或机器学习模型等。
备案身份
算法备案:面向C端客户的以“服务提供者”身份备案;面向B端企业(提供API接口服务)的以“服务技术支持者”身份备案;如果两者皆有,要同时以服务提供者+服务技术支持者双重备案。
大模型备案:虽然《生成式人工智能服务管理暂行办法》第二十二条(二)条款规定的是“生成式人工智能服务提供者,是指利用生成式人工智能技术提供生成式人工智能服务(包括通过提供可编程接口等方式提供生成式人工智能服务)的组织、个人。”但在实际大模型备案受理中可受理的是”服务提供者“身份,”服务技术支持者"身份一般不予受理。
可能原因:
备案主体一般要求直接运营或开发者,而”服务技术支持者"一般为第三方,无法落实主体责任,主体需要承担技术、管理责任等等,技术支持者可能无法全面具备这些能力。
备案侧重点
算法备案:侧重算法的透明和可审计性,需要公示算法备案基本原理、运营机制、应用场景、目的等信息;
大模型备案:侧重于模型的可靠性、可追溯性和伦理合规性,注重模型本身的审查和管理(含架构、训练数据、应用场景等)。
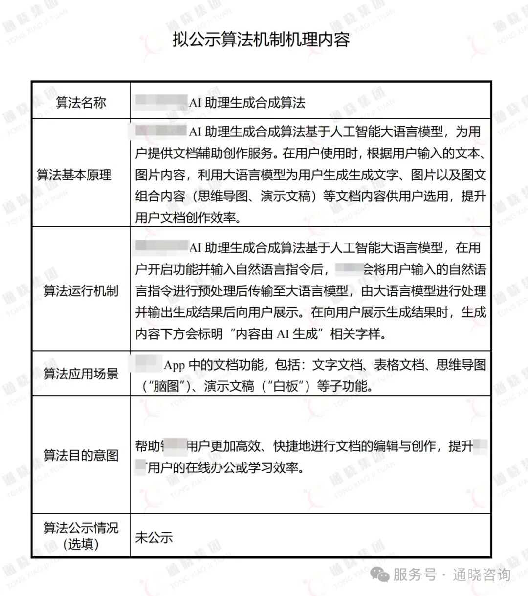
附公示内容参考:

备案要求
算法备案:
难度:☆☆☆
形式:线上申请-互联网信息服务算法备案系统
周期:2个月左右(中央网信办每1-2个月公示一批次备案号)
产品要求:项目初期即可,产品路线图已验证
备案材料:主要是《落实算法安全主体责任基本情况》和《算法安全自评估报告模板》
审核要点:
1、核实算法主体信息(法人、安全责任人等)的准确性和完整性;
2、算法安全自评估报告:流程、数据、模型、干预策略、风险评估和防范等制度的完整性,以确保算法的安全性。
大模型备案:
难度:☆☆☆☆☆
形式:线下备案,到属地网信办提交材料
周期:3-6个月(由各地网信部门发布通过的大模型备案信息)
产品要求:需开发好,并完成内测(需要提供测试账号)
备案材料:申请表+附件(安全评估报告/模型服务协议/语料标注规则/拦截关键词列表/评估测试题)等

审核要点:
1、主体相关材料真实、准确,申请表大模型信息、服务范围详实;
2、附件:模型架构安全,训练数据来源是否合法合规?是否涉及知识产权?非法拦截有效性?等等
3、网信办会邀请专业的三方检测机构通过测试账号对大模型做接口测试,做安全评估,以验证安全和稳定性。
注意:对敏感内容应该做到95%以上的拒答,网上购买的关键词列表不要直接拿来用,尤其是特定行业(如医疗、自动控制等)还需要适配的安全要求,且需要定期更新,以应对出现新的敏感内容。
二. 备案判断
上面两者区别已经回答了哪些要做算法备案?哪些要做大模型备案的问题。对于备案判断的问题我们再来单独回答下。
1、做了算法备案,还需要再做大模型备案吗?
看产品属性,如果算法还属于“提供生成式人工智能服务”的AI产品,那么仍然需要做大模型备案。
2、已经做了大模型备案,还需要再做算法备案吗?
要做。因为生成式人工智能服务也是属于生成合成类的算法,是需要进行算法备案的算法类型之一,所以也要进行算法备案。
总结,大模型备案的企业一定还要做算法备案,而算法备案的企业不一定要做大模型备案,要看提供的服务性质来判断。

网易易盾是国内领先的数字内容风控服务商,依托网易二十余年的先进技术和一线实践经验沉淀,为客户提供专业可靠的安全服务,涵盖内容安全、业务安全、应用安全、安全专家服务四大领域,全方位保障客户业务合规、稳健和安全运营。
更多推荐



所有评论(0)